首 页
|
关于我们
公司简介
公司架构
企业文化
联系我们
资质荣誉
机构设置
|
服务团队
客户案例
|
专利代理
专利代理
中国专利代理
PCT国际申请
单一国家专利申请
美国专利申请
日本专利申请
韩国专利申请
台湾专利申请
香港专利申请
知识产权培训
欧洲专利申请
|
商标代理
商标代理
版权代理
中国商标代理
商标驳回复审
商标撤三
商标无效宣告
马德里商标注册
单一国家商标国际注册
欧盟商标注册
美国商标注册
日本商标注册
韩国商标注册
中国香港商标注册
德国商标注册
|
法律事务
知识产权法律事务
知识产权海关备案
专利无效
专利诉讼
|
科技项目申报
各级政府项目补贴申请
校企成果转移服务
高新技术企业认定
知识产权管理体系(贯标)
|
法律法规
专利法规
商标法规
版权法规
相关政策
|
新闻中心
公司动态
行业新闻
政策资讯
|
联系我们
新闻中心
NEWS
公司动态
行业新闻
政策资讯
深圳市辉泓专利代理有限公司
地址:深圳市龙华区民治街道创业花园淘景商务大厦606
电话:0755-82781734
手机:18676003955
网址:www.humhope.com
邮箱:2729140622@qq.com
政策资讯
您当前位置:首页 > 政策资讯
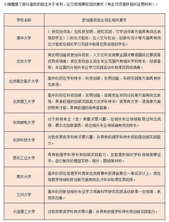
拥有专利证书可以加分,你get到了吗?
信息来源:
发布时间:2016-4-3 浏览:
相关热点
·海关启动“龙腾行动2021”知识产权保护专项行动
·关于公开遴选第三方机构协助开展2019年度中山..
·关于开展2020年度国家级科技企业孵化器推荐工..
·关于发布《商标注册档案管理办法》的公告(第37..
·关于2020年第七批入库科技型中小企业的公告
·广东省知识产权局关于印发2021年度广东省高价..
·关于组织召开2020年中山市知识产权服务机构座..
·中山市市场监督管理局关于组织参加2020粤港澳..
·广东省科学技术厅关于发布2020~2021年度..
·关于开展2020年广东省“专精特新”新品发布会..
·关于组织申报2020年度广东省重点领域研发计划..
·广东省工业和信息化厅关于做好第二批专精特新“小..
·关于印发《中山市水产养殖尾水治理试点项目资金奖..
·关于举办2020年第九届中国创新创业大赛(广东..
·关于组织申报2020年度广东省重点领域研发计划..
·国家知识产权局关于印发《商标侵权判断标准》的通知
Copyright © 2018-2028 深圳市辉泓专利代理有限公司 Inc. All rights reserved.
公司地址:深圳市龙华区民治街道创业花园淘景商务大厦606
电话:0755-82781734
手机:18676003955 联系人:孟先生 网址:www.humhope.com
技
术支持:
斌网网络
友情链接:
中山市市场监督管理局
|
广东省市场监督管理局
|
国家知识产权局
|
国家知识产权局商标局
|
中山捷凯专利商标代理
|
2729140622